北京医大中西医结合医院——精神心理科 | 科室介绍
在医院的众多科室中,精神心理科或许总带着一丝特殊的色彩 —— 它面对的不仅是身体的不适,更是心灵的困境。北京医大精神心理科从成立至今,始终在做一件事:用专业的力量,为那些被情绪、心理问题困住的人,搭一座走出迷雾的桥。


北京医大中西医结合医院精神心理科是由国内知名三甲医院专家引领创建的,采取“中西医结合、多专家联合、住院跟踪调理"模式。
由公立医院精神科知名专家杨小红院长领衔北京大学第六医院、北京安定医院北京回龙观医院等三甲专家团,以中西医结合为优势,结合药物治疗、物理治疗、心理治疗、工娱治疗、行为治疗、音乐治疗、生物反馈治疗等一体的综合住院治疗。

主要诊治各类精神障碍、心境障碍、各类器质性精神障碍、儿童心理、青少年心理障碍及老年期精神障碍等各类精神障碍。
患者院区采取封闭性治疗区病房、开放区病房等多种类型病房,住院期间一对一跟踪指导,综合住院能够中西医调理、稳固病情、标本兼治,以最快速度控制患者的精神症状,身心同治,真专家、真实力、真疗效,口碑好,让万千患者重拾康复。

其中封闭性治疗区病房,主要收治各类精神科轻重疾病发作期患者,包括精神分裂症、情感性精神障碍、各种心境障碍(双相情感障碍、躁狂症抑郁症)、分离(转换)障碍、儿童精神障碍、各种难治性神经症等。
北京医大中西医结合医院精神心理科多专家采用药物治疗及心理治疗相结合的治疗模式,配合美国进口治疗仪、高端经颅磁刺激仪等,缩短病人住院时间以提高患者的治愈率,促进患者社会功能的恢复。

开放区病房实行“一医、一患、一病室 ”原则,擅长治疗各类精神障碍及心理疾病的急性发作,如精神分裂症、心境障碍(双相情感障碍 躁狂症抑郁症)、神经症(焦虑症、强迫症、恐怖症、失眠症、神经弱等)等。
并针对不同病人做各种心理治疗,诊断符合率、治愈率、好转率均在 95% 以上。

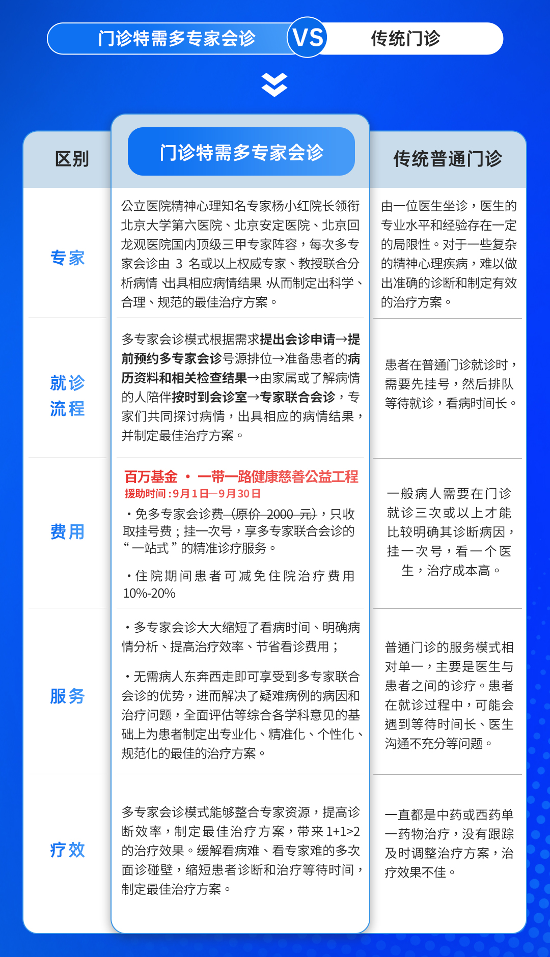
北京医大中西医结合精神心理科由公立医院精神心理知名专家杨小红院长领衔北京大学第六医院、北京安定医院、北京回龙观医院等国内顶级三甲专家阵容。
每次多专家会诊由三名或以上权威专家、教授联合分析病情、出具相应病情结果,从而制定出科学、合理、规范的最佳治疗方案。
让患者挂一次号,享多专家联合会诊的"一站式"的精准诊疗服务,缓解看病难、看专家难的多次面诊碰壁,缩短患者诊断和治疗等待时间,制定最佳治疗方案。





失眠、抑郁症、焦虑症、双相情感障碍、精神分裂症、精神障碍、躁狂症强迫症、恐惧症、癔症、神经衰弱、神经官能症、植物神经功能紊乱、心理障碍脑器质性精神障碍、情感性精神障碍、更年期精神心理障碍、记忆障碍、情绪障碍、分离性障碍、睡眠障碍、妄想症、症、疑病症、神经性头痛、老年精神障碍、老年心理、老年痴呆、青少年心理障碍、青少年情绪、叛逆、厌学多动症、抽动症等精神心理问题的诊断和治疗。

01
采集病史,神经检查,症状分析,整体评估。

02
专业仪器脑功能检查,分析大脑功能,神经系统传导,精确判断疾病类别。

03
北京三甲多专家联合进行精神心理状态评估。

04
专业设备治疗,修复受损及异常的脑神经细胞,促进神经传导功能恢复,改善脑微循环,进一步让大脑恢复正常循环和信息传导接手,恢复脑功能。

05
综合住院治疗,坚持“中西医结合”的理念,融汇中西医优势,因病制宜,辨证施治,一对一监测病情、微信社群跟踪指导、稳固疗效、综合治疗,中西医辅助调理患者肝脏的疏泄功能,改善气血运行,提高患者身体免疫力,缓解症状、加速康复、提高治愈率。

06
康复效果:
第一阶段:精神症状消失、自知力恢复(感觉、知觉、思维、情感、意志行为和自知力等)
第二阶段:躯体化症状消失、社会功能恢复(工作、学习、生活社会功能恢复)

07
患者出院。


这些年,我们越来越觉得,精神心理的问题,就像心灵得了 “感冒”,及时治疗就能很快好转。但很多人因为偏见或害怕,硬生生把 “小感冒” 拖成了 “重感冒”。其实来这里,不是承认自己 “不正常”,而是对自己的心灵负责。
如果你或身边的人正经历着情绪的低谷,别一个人扛着。我们科室就在这里,随时准备好听你说,陪你一点点找回平静和力量。毕竟,心灵的健康和身体的健康一样,都值得被认真对待。


北京医大精神心理科秉承“专病专治”的诊疗服务理念,专注于精神疾病临床研究与诊治工作,汇聚北京大学第六医院、北京回龙观医院、北京安定医院等一批经验丰富、造诣深厚的三甲名院精神科知名医师。致力于为精神分裂症、抑郁症、躁狂症、失眠症、青少年情绪障碍、焦虑症、恐怖症、躯体形式障碍、神经衰弱等、癔症等精神疾病患者提供帮助和服务,特色综合住院治疗康复治愈率高达95%以上,三甲多专家权威把关、明辨病因、标本兼治、一对一社群服务、实时检测、跟踪指导、高效恢复患者身体机能和社会功能,重返工作、学习,重拾健康。

